Mind Over Scatter: The Art of Thinking in Diagrams
Visualisations in their simplest purpose are designed to optimize the ingestion of information by a viewer. Thus, we have created a dynamically included chapter for all research that provides a visual summary of the research
Mind maps and visual summaries that help you think across topic
Because sometimes, a flowchart speaks louder than words
The engineering team at corpora.ai is a blend of hobbyist, professional and amateur researchers as well as being a collective of obsessive and religious retrospective reviewers of our own applications and implementations. This means we spend a larger-than-we-really-should amount of time thinking of abstract endeavours like 'wouldn't it be cool to navigate through a current research stream by mind-map?'. This article will cover the result of some of the aforementioned fantasies we have dreamt of.
We all know what a mind-map is, having made them at early-stage education in varying forms of complexity. In short, they have a fantastic ability to streamline associative understanding of topics, and for iterative deep research, this is incredibly powerful. If you wish to see instead of read, then view our visual summary of mind-maps and research here.
As an organization we believe researchers should have no blockers to their thought processes or be required to wait >10 minutes for a singular context Generative AI result. These features - in our opinion - provide both a separate and distinctly corpora.ai mechanism to further a users in-stream research, while also fixing the problem of continuation and context for Generative AI systems.
Visual Summaries
Visualisations in their simplest purpose are designed to optimize the ingestion of information by a viewer. Thus, we have created a dynamically included chapter for all research that provides a visual summary of the research. These chapters can be of multiple visualisations or just the one, and depending on the matching content extracted by the query engine and there may not be enough content to meet the threshold to produce any.
Mind-Maps
Our mind-maps are grouped and colored by association for speedier cognitive correlation. This empowers a viewer to understand complex interactions between sub-topics of their research, and with the interactivity allows the viewer to be able to spawn focused sub-research on the sub-topic. Read about this functionality here.
The gallery below shows a few mindmaps to demonstrate the dynamism in size, complexity and interactivity.



Mind-Map examples and interactivity
The method of initiating focussed sub-research is intentionally simple - just click/touch the node you wish to focus on. The hover-effect of highlighting the associated leaf of nodes is to promote legibility, enhance focus and promote user interaction.
Flowcharts
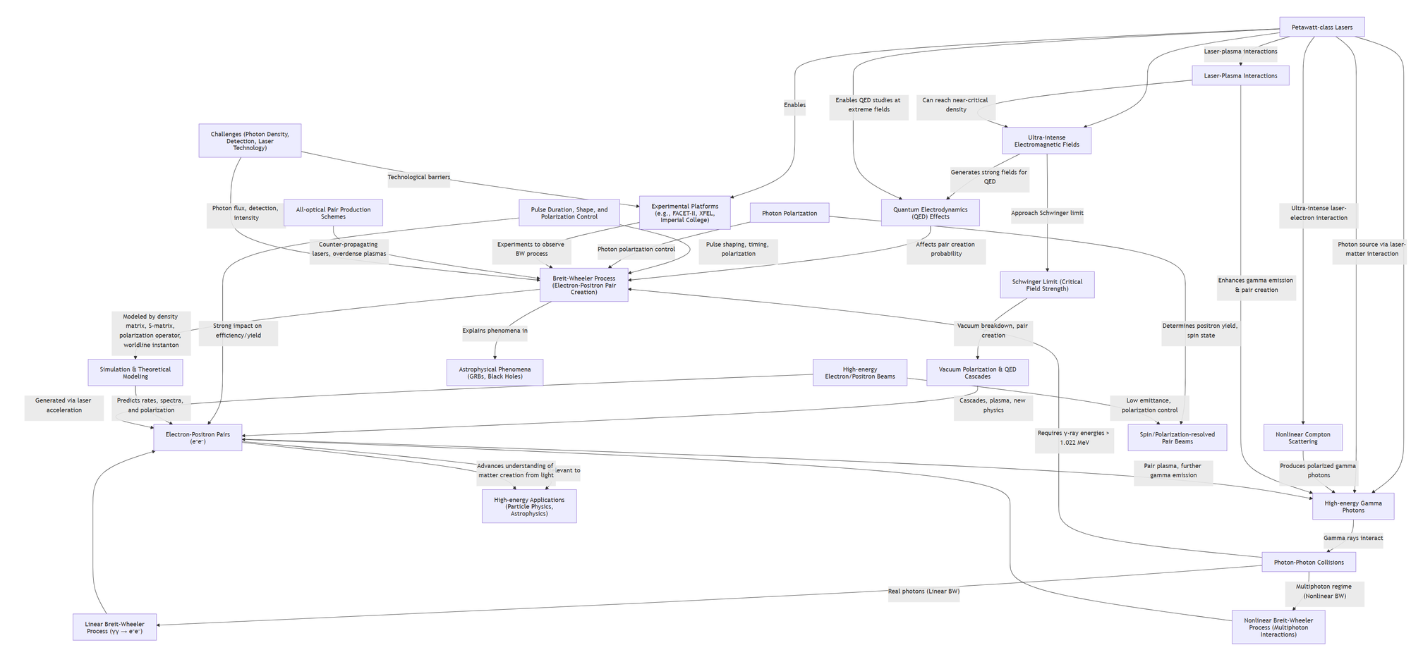
Our Flowcharts are far more volatile in terms of complexity and size than our Mind-Maps and this is wholly dependent on the topic and available content. The benfit of this result however, is that the content is typically more elaborate than that of the Mind-Map nodes, which empowers the researcher even further.
The image below shows the possible breadth of one of our dynamic Flowcharts.

Before demonstrating further complex examples of Flowcharts, for the expansive and large charts are made scrollable for user legibility. They also have the same interactivity as the Mind-Map where there is a tree-based hover effect as well as the ability to click-to-research.
The example below demonstrates an example of the potential depth of a Flowchart.

The video below demonstrates the interactivity of the above chart - and this is consistent on all Flowcharts, even the ones embedded within research chapter content.
Demonstration of flowchart interactivity
Conclusion
This feature is one we are immensely proud to offer, and one we have received incredible feedback from our focus groups for. We hope that general users of corpora.ai also feel the same.
We welcome all feedback via any of the following channels:
- Email: support@corpora.ai
- X: https://x.com/corpora_ai
- Facebook: https://www.facebook.com/61567821315594/
- LinkedIn: https://www.linkedin.com/company/corpora-ai
Comments ()